為進一步提高中青年干部的綜合素質,培養具有堅實的馬克思主義理論基礎、較高的專業知識水平和較強黨性修養的黨政干部和管理人才,中共安徽省委黨校(安徽行政學院)2025年繼續招收在職研究生。
一、報考條件
堅持黨的基本理論、基本路線、基本方略,衷心擁護“兩個確立”、忠誠踐行“兩個維護”;大學本科及以上學歷;一年以上工作經驗;品德優良、身體健康、能堅持到校面授和在職自學;報考馬克思主義中國化研究、黨的學說與黨的建設、馬克思主義政治經濟學專業的考生,要求是中共黨員(預備黨員)或入黨積極分子。
不招收任何類型的免試生,不接受近三年有考試舞弊現象的人員報考。
二、招生專業與人數
中共安徽省委黨校(安徽行政學院)本部招收:馬克思主義中國化研究、黨的學說與黨的建設、馬克思主義政治經濟學、經濟學(經濟管理)、法學和公共管理共六個專業方向。每專業均招收70人。
中共安徽省委黨校(安徽行政學院)在省直機關工委黨校和各市委黨校均設有教學點。各教學點具體招生情況見其官網公布的招生簡章。
三、報名方式與報名費繳納
(一)網上報名
實行網上報名,考生登錄中共安徽省委黨校(安徽行政學院)網上報名系統,注冊賬號、填寫個人信息并上傳報名材料(具體流程見附件)。
網報統一入口:中共安徽省委黨校(安徽行政學院)官網-常用功能-研究生報名。
(二)報名時間
網上報名和提交材料時間為2025年3月3日至2025年3月18日,逾期報名系統關閉,不安排補報。在規定時間內報名,但提交材料不完整,可重新提交材料,截止時間為2025年3月23日,逾期視為自動放棄。
(三)資格審查
考生應本著誠信原則,須如實填寫報名信息。報名后須對考生資格條件進行初審和復審,請及時關注系統資格審核結果。
(四)繳納考試費
資格審核通過后,報名系統提供繳費界面,考生按系統提示的方式繳納報名考試費150元。繳費截止時間為2025年3月30日。
四、考試時間
考試時間暫定為2025年5月24日、25日(雙休日)。
五、考試科目與參考書目
考試科目為政治理論和專業基礎理論兩個科目。每科目考試時間為2個小時,均采用閉卷筆試方式。
考生自行準備參考資料。考試大綱在中共安徽省委黨校(安徽行政學院)研究生部網站(中共安徽省委黨校(安徽行政學院)官網-人才培養-研究生教育-下載專區)下載。
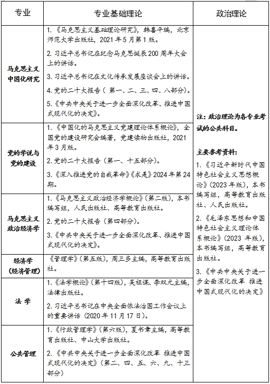
各專業考試參考書目見下表:

六、學制與培養形式
學制3年,采取集中面授與自學相結合的方式。中共安徽省委黨校(安徽行政學院)本部每學期集中面授三次,每次4天左右(含雙休日),各教學點均為雙休日上課。
七、錄取原則
遵循從高分到低分原則,按招生計劃數錄取;各專業錄取人數不超過實考人數的80%。
八、相關費用及畢業待遇
學費每學年7500元。
教材資料費每學年預收500元,畢業時據實結算。
黨校研究生的畢業證書由中共安徽省委黨校(安徽行政學院)統一頒發。根據相關文件精神,畢業研究生享受國民教育相應的學歷待遇。
九、報名咨詢聯系方式
(一)聯系人:萬老師、趙老師、張老師
(二)聯系電話和郵箱
郵箱:ahswdxzx@sina.com(咨詢時間為2025年1月22日-2月22日)。報名期間工作日聯系電話:0551—63442871,63475359。
(三)通訊地址:合肥市包河區望江東路115號
中共安徽省委黨校(安徽行政學院)
2025年1月22日
附件:網上報名流程及注意事項
1.考生報名注冊完成,務必妥善保管好個人網上報名用戶名和密碼,避免泄露造成損失。報名資格一旦審核通過后,考生所報教學點、專業等報名信息及提交的材料將無法修改。如由個人填寫的信息錯誤及提供虛假材料引起的一切后果由其自行承擔。
2.考生報名前要慎重選擇所屬區域的教學點,所選的教學點即被錄取后的面授學習地點,倡導就近報名與學習。畢業后由校(院)統一頒發畢業證書。
3.請考生認真閱讀《誠信報名承諾書》并確認。認真填寫和上傳報名資料:(1)近期正面免冠標準2寸電子照片,純藍背景色,不得采用漸變色;(2)身份證(正反面);(3)畢業證或者學位證(以畢業證為主);(4)中國高等教育學生信息網出具的《中國高等教育學歷認證報告》或《教育部學籍在線驗證報告》,憑國(境)外學歷學位報名的須提交教育部留學服務中心所提供的國(境)外學歷學位認證書;(5)相應學歷或學位驗證報告上的驗證二維碼;(6)報考馬克思主義中國化研究、黨的學說與黨的建設、馬克思主義政治經濟學專業的考生,須本人所在黨組織出具黨員或入黨積極分子證明原件一份。
考試須同時提供畢業證書和學信網相關驗證報告,二維碼必須清晰,可掃碼查詢,并將查詢期限設置成最長,便線上掃碼審核。錄取后,須提交紙質材料便于復審和存檔。
凡未按要求報名(如信息誤填、錯填、甚至填報虛假信息等)而造成不能考試或被錄取的,后果自負。對弄虛作假者,一經查實,取消其考試或錄取資格,并視情況通報其所在單位并按照相關規定處理。
4.報名資格審核通過后,報名系統提供繳費界面,考生按系統提示的方式,及時繳納報名考試費。若未按期繳費,系統無法確認,視作自動放棄。一旦繳費成功,費用將無法退還。
注意:各教學點的繳費方式有所不同,具體繳費方式以繳費界面提示為準。
5.考生應在考試前兩周,登錄網上報名系統自行下載《準考證》,用A4紙打印。考試時間和地點以準考證為準??忌鷳{《準考證》及有效居民身份證參加考試,《準考證》正反面不得涂寫。
中共安徽省委黨校微信公眾號
省委黨校智慧校園APP
Copyright ? 中共安徽省委黨校(安徽行政學院)All Rights Reserved
皖ICP備06012118號-1
皖公網安備 34011102001196號
通訊地址:安徽省合肥市屯溪路301號 郵編:230022